
春暖花开,很多行政人要开始面对换租之后的「装修」大劫了。
行政新人想更顺畅的进行装修项目管理,不仅需要了解装修的各个流程要如何推动,肯定还需要各个流程上的资料表格同步配合。
今天,我们不仅带行政新人学习第一次如何做好企业装修项目,还将装修所需资料打包奉上,一起来看看。
在此之前,先来了解一下装修全流程,对装修工作先有一个全面了解,对之后掌握工作进度有很大帮助:
简单概括整体装修项目全流程就是:选址、确认方案、招标、施工以及结算。


△办公室选址租赁装修全流程表格,完整版需下载
了解整体流程后,就让我们看看要如何推动装修个流程。
装修项目推进顺利的前提,一定是符合公司管理层与各部门对新办公环境的期待和需求,因此在设计启动之前,必须要好好做的一件事就是:
收集并确认需求。
比如:根据各个部门的工作特点、性质确认需求,像研发部门需要安静不被打扰的办公环境;销售、客服部门来电与通话比较多,更需要独立空间等等。

△设计需求收集表
在收集需求的同时,还要成立项目组(行政、采购、财务、it、法务等),确认小组成员分工。
确认后还需一份施工进度计划表,并分配各节点的负责人。

△项目总进度计划表
当然,装修过程中,还有一项很重要的工作,那就是控制成本,还要做好预算和执行情况的汇总。

△预算表
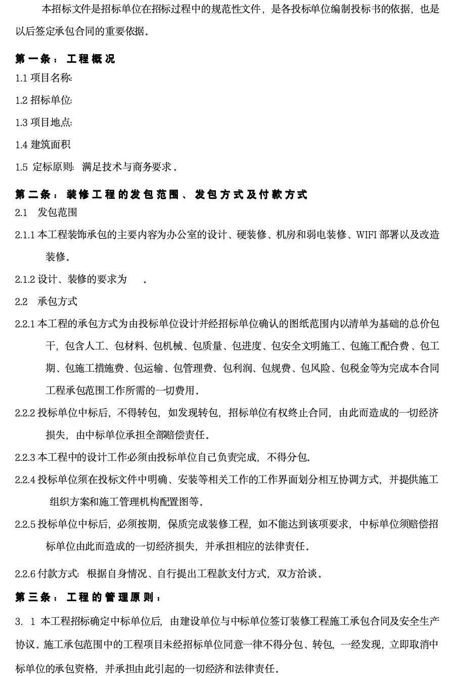
办公室装修离不开供应商的参与,其中在装修工作开始阶段,根据公司装修情况,行政需要同步筛选第三方项目管理团队、设计公司、造价顾问公司、施工承包方、IT、装修保洁、绿植、消防报审等等服务供应商。

△招标文件部分示意,完整版需下载
在这一阶段,你需要搞懂两个问题:
1、如何对供应商进行筛选和管理?
筛选供应商
想要找一家靠谱的工装公司各位行政人可以关注以下几点:
● 报价与行情是否匹配,材料价格是否正品可寻源,是否有自有施工团队;
● 是否根据设计图纸确定全部需求,从而一次性固定总价合同,做到无增项;
● 是否有完整的统一工程管理体系及规范流程,让施工周期与施工质量更有保障;
● 是否注重服务体验以及多项解决配套的细节服务,比如全程保姆式管理服务,完工后免费的环境及空气检测,PS:空气检测一般要专业的第三方空气检测机构开具CMA认证的报告,装修公司自己测的不具有法律效应;
● 供应商公司规模、专注的行业、以往装修案例是否符合自己公司的需求;
● 是否拥有经得起审核的官方渠道材料、检测报告、合格证等相关执业证照。

△装修服务商资质筛选表
经过这些注意项的判断,我们一般都能选出1-3家的意向供应商进行最终选择对比,从而确定出一家靠谱的供应商。
管理供应商
对供应商的监管必须严格,包括并不限于以下方面管理方式:
● 设计时要现场复核图纸,避免现场问题导致的图纸修改;
● 多种专业交汇对于行政来说,管理难度大,效果也不一定好,建议确定建立总包责任制约,让总包负责协调整个工程进度,针对性追责;
● 按照工程进度表进行过程管控,严格按照进度进行监督,出现延期亦追责到位;
● 多厂商协调要定期会议沟通各自进度情况;
● 为了引起供应商重视,合同约定要严格,对时间约定定死,制定违约金额,保证工程如期交付。
2、签订合同时,要注意哪些问题?
装修合同的重要性,在座各位都懂。合同越是写的详细,施工的纠纷就会越少,施工质量也越就有保证。
如何通过合同来尽量规避纠纷?你需要的注意主要有以下几个方面:
a.工期
装修工期事关到入驻时间、前办公室的租约、空气治理时间、办公室搬家时间确定。
我们可以关注以下两点:
① 在合同里约定装修增项比例,避免导致工期延期,比如有的公司会约定改造返工误装类项目不超过整体装修项目的10%,
② 确定延期赔偿,赔偿比例也是根据谈判效果和装修公司而定。
工期延误耽误公司效率,不能按计划的时间入驻办公,这不仅对行政工作带来干扰,更严重的还有可能会影响公司业务,带来损失。
b.质量
办公室装修质量问题如果没有在装修期内解决,后期入住后出现问题就会让行政们崩溃!
为此,我们至少要做好这些应对措施 :
● 在办公室装修合同中约定质量责任归属
● 确定装修办公室施工材料规格及施工费用
● 注意装修污染引发的超标办公室空气污染
● 关注装修公司是否有装修分包商
● 保存在签订合同前的设计师绘制详细施工图和效果图
● 留意装修工程总费用里包不包含水电改造的费用
办公室装修不同于住宅装修,可以相对简单的返工重来,关于质量的细节必须确认清楚,并且约定好权责范围,才能以防万一,不出现重大失误。
c.成本
办公室装修成本是企业运营办公空间的一大开支,是否能省钱,是否省对了钱,这绝对是行政专业能力的体现。
① 认真审核施工方预算的工程面积,以及提供的所有材料规格、价格、等级,并确定工程预算中的造价、质量是否与实际相符。
签订合同之前,有条件的行政可以去市场上面了解一下行情,在签合同的时候,需要装修公司明确表明所选材料的品牌和用量,如果设计师有推荐的材料,必须我们亲自审核过才可以继续推进。
② 合同中约定装修预算与结算付款时的浮动比例。这是为了防止装修公司无止境做装修增项,导致最终结算时成本暴涨超标。
③ 采取适合自己公司情况的付款方式。每个装修公司的付款方式不同,要视实际情况而定。有的装修公司付款方式为5:4:1,如果是一些小金额的改造,有的装修公司则会采用8:2。

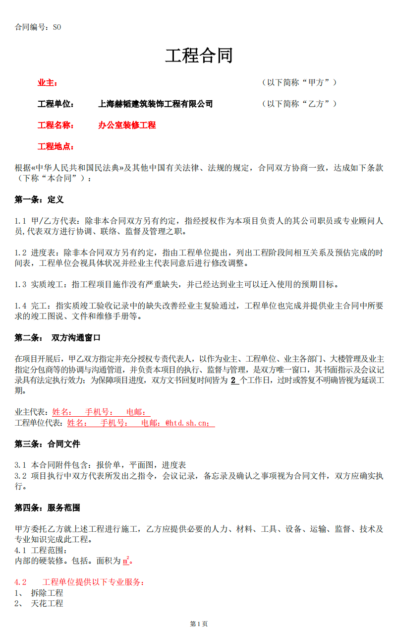
△合同示意,完整版需下载
正式施工前,为了保证施工顺利减少工期托延,还需要做以下准备,才能让装修更顺利进行。
a.消防申报与验收
办公室装修的消防申报与验收标准的报审流程、注意事项、消防验收,只要有一个环节出了问题,都将延迟项目时间。目前相对有效率的解决办法是一般是当地有资质的装修公司或物业、第三方消防工程公司代办。
b.评估强电弱电
装修时,一定要评估办公室配套设施的强电弱电电压交付现状是否满足自己的需要,强电改造线路成本根据实际办公楼状况而定,可大可小。
c.了解施工时间
企业行政一般对办公室装修工程的时间要求比较紧,但不同的大楼装修时间有不同的规定,如果有特殊情况,需要提前纳入整个装修项目时间管理中。
d.管理多方对接
设置时间节点,权责到人。
e.物业协调
除了供应商的管理、地域性特殊时段会影响工期外,物业也是影响工期的一大主要因素,因此装修前针对物业必须预先协调到位,需要通过多种途径了解物业要求,提前预设应对方案。
包括不限于:
● 了解装修时间的限制,时间短决策是否需要加多人手追赶工期;
● 物业方对工程质量的要求;是否有指定供应商;
● 物业和消防的关系是否会影响验收;
落地到具体的装修施工、验收环节,装修工程可以分为以下8个内容,行政人想要监管到位一定要了解清楚!
装修工程施工专业分类
● 顶面工程:顶面喷涂、局部石膏板吊顶、格栅灯等
● 墙面工程:石膏板隔断、不锈钢钢化玻璃隔断和高隔间
● 地面工程:地砖、地毯、以及地胶
● 强弱电工程:办公区强弱电布线
● 广播监控门禁:摄像头、音响、门禁设备及布线
● 空调工程:风道改造,设备维修、维护等
● 消防工程:喷淋、烟感、备案、验收等
● 家具:家具的选型、安装等
从时间线上把装修工作分为初期、中期和尾期三个阶段,每个阶段就有不同的验收重点,一起来看下吧!
初期阶段:
在装修施工的初期阶段,主要工作内容有:
电梯间及公共区域成品保护;拆除工程,包括地面、顶面及隔断垃圾清运等;施工测量放线、项目技术交底;材料进场;轻钢龙骨隔墙搭建。
中期阶段:
在施工的中期阶段,工作内容主要有:
强弱电布线(注意强弱电线分开标注清楚)、隐蔽工程验收;消防改造工程进场;空调改造工程进场;地面铺贴。
这一阶段的验收分两次。第一次验收涉及吊顶、水电路、木制品等项目,第二次验收则是专门对装修中使用防水的房间进行检验。
因此中期工程是装修验收中最复杂的步骤,其验收是否合格将会影响后期多个装修项目的进行。

△天花隐蔽工程验收单示意
后期阶段:
后期施工内容包括:
墙、顶面批刮腻子、乳胶漆工程;木门及门锁五金安装;成品隔断安装;不锈钢踢脚线安装;监控、广播、门禁安装;灯具安装及成品安装;室内空气检测;家具进场;开关、插座、弱电面板安装;机房设备到货及安装调试;中继线网络调试;竣工验收(项目交接);软装装饰、绿植(室内通风)。
在装修后期阶段,以下五个方面的验收需要重点关注:
水电验收、办公家具进场、消防验收、空气质量检测、工程竣工资料的交接和工程质量的评定。

△工程竣工验收表
在装修工程结算时,还有一个很重要动作需要完成,那就是:
装修资料归档。
因此在与装修公司结算时,确保有以下材料:
决算书、单项工程汇总表、设计变更单、工程签证单、工程项目决算审批单、施工单位工程竣工报告、办公区装修工程竣工资料记录表、区装修工程质量验收记录表。
对企业装修的材料整体归档,可以从前期资料、施工资料和验收材料三个方面着手。
前期资料:租房合同、消防备案、邮件审批、招投标文件。
施工资料:施工合同(装饰、空调、消防);材料进场检验报告(装饰、空调、消防);中期验收单;家具板材检测报告、空气检测报告;消电检报告、消防报审回执;过程洽商资料;竣工验收记录;竣工图;结算资料。
验收材料:施工中需要封样备存的所有材质;

△项目完工资料表

装修,是每个行政人在行政道路上要经历的“磨难”~
但当你通过专业的项目管理能力,历经一切风险,使公司装修按期、保质、保量完成,不仅是一次亮眼的企业绩效,也是职业生涯中的重要经验。

装修服务商推荐&装修资料获取
可联络小选

了解靠谱装修服务商与更多案例
可以戳【知行知选】小程序查看
也可以扫码私聊小选
帮你拉群快速对接哦!
-END-
*知选自营推广






