
印章管理非小事。
在公司生产经营活动中,总避免不了印章的身影。小小的一枚印章,是企业身份及意志的最佳证明。
如果不对印章进行管理,可能会产生冒用盗用、印章分散、违规用章等现象,严重时还会给企业造成负面影响及经济损失。

那么,行政er该如何管理印章,才能避免潜在问题的发生呢?快来听听小知怎么说~
理清印章类别、明晰需要管理的对象,是印章管理的基础。每个企业,通常不会只配备一枚公章,而是会依据不同的使用场景及法律效力配置多种印章加以组合使用。

① 常见印章:为实体印章。依据使用及效力范围,大致可分为以下五类。
在涉及公司财务问题,出具企业票据(例如支票)时,使用财务专用章。用于办理公司会计核算和银行结算业务。一般与法定代表人印章一起作为银行预留印鉴。
但需要注意的是,国家有明确法律规定「财政部2001年颁布《内部会计控制规范——基本规范(试行)》第二十二条 单位应当加强银行预留印鉴的管理。财务专用章应由专人保管。严禁一人保管支付款项所需的全部印章。」

非公司必须刻制的印章,专门用于对外签订合同时加盖(加盖在合同以外的文件上则无效)。没有合同专用章的情况下,可以使用公章代替。

一般与财务专用章一起作为银行预留印鉴,在公司出具票据时也需加盖,使用用途较广。有的合同还会在条款中注明:同时加盖公章和法定代表人印章,合同才生效。

公司开具发票时一定要加盖发票专用章(未加盖的情况下,将由税务机关责令改正,甚至可以处1万元以下的罚款),不可以以财务专用章或公章替代。假如发票用错了章,那就作废或红冲。

在所有印章中具有最高效力,是法人权利的象征,使用范围很广。例如,以公司名义发出信函、公文、合同、证明等需加盖;处理工商、税务、银行等外部事务也可使用公章。因其重要性,更需慎重保管。

② 电子章:并非实体印章的图像化。根据我国《电子签名法》规定,电子印章指的是数据电文中以电子形式所含、所附用于识别签名人身份并表明签名人认可其中内容的数据。
可靠的电子签名与手写签名或盖章具有同等的法律效力。在目前新冠肺炎肆虐、纸质文件盖章存在接触感染风险的困境下,电子公章无疑提供了新的解题思路。

*中华人民共和国电子签名法
但行政er使用电子印章时应注意,电子印章并不适用于以下场景:
◎ 涉及婚姻、收养、继承等人身关系的;
◎ 涉及土地、房屋等不动产权益转让的;
◎ 涉及停止供水、供热、供气、供电等公用事业服务的;
◎ 法律、行政法规规定的不适用电子文书的其他情形。
◎一般不可单方使用电子章,需合作双方都使用。
推行有效的印章管理制度是印章管理的关键。事先明确印章管理责任人,确立刻章、用章审批流程及原则,才能避免因印章使用不当所带来的法律风险和经济损失。
① 由专人负责管理。初创型企业一般由法定代表人掌管印章,而具备相应规模的企业建议仅限于行政人员保管。同时,避免印章管理人员与采购、销售等人员身份一致;避免法定代表人印章与财务专用章由一人保管。
印章管理人员应具备以下三大要素:
◎ 人品正直,能抵御诱惑,以保管好印章为原则;
◎ 具备风险防控意识,能够识别出用章潜在危险;
◎ 拥有专业技能,能以有效措施保证用章安全。
② 设立分级管理原则。企业或集团应依据各层级机构(集团总部、分子公司、项目部)情况分开保管印章。

*企业各级机构主要公章示例
有些公司会潜意识里认为,由总部集中保管印章较为稳妥。但实际上,分公司将文件邮寄至总部加盖印章,也许会导致业务延误;紧急情况下,工作人员携带印章前往分公司当地出差,在无人监管的情况下,也存在风险。分公司在用章不自由的情况下,或许还会私自刻章。

除此之外,项目部也需配置项目部印章及资料专用章,形成规范的项目部印章使用台账。
集团总部在实际操作中,应对分子公司、项目部印章的使用范围和审批流程进行规范,限定用途及审批程序(例如项目部印章不应用于对外签订合同等)。定期对分子公司的用章情况实行监督、管理,杜绝潜在风险。
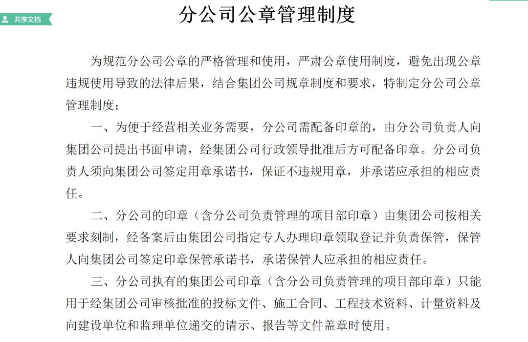
*分公司印章管理制度示例
③ 建立印章管理制度。明确用章的规则、流程及措施,同时保证公司所有人员遵守用章规定。

*印章管理流程示例
A.「刻制、注销、移交」有法可依
◎ 印章刻制:面临以下几种情境时,需进行印章刻制。
a 企业新注册成立,备案刻制;
b 企业名称变更,备案重刻;
c 印章损毁,登报公示后,备案重刻;
d 印章丢失,报案并登报公示后,备案重刻;
e 业务需要,需刻制多枚合同专用章。
首先,申请部门要填写印章刻制审批表,经公司对应部门及相关负责人审批后,由印章管理人员持对应材料到公安机关登记,经由公安机关证明到指定刻章单位刻章。
其次,刻制印章后,要将印模、刻章单位名称、印章刻制经办人等基本信息提交公安机关备案,才能启用。

*印章刻制申请表
在印章正式使用前,印章管理人员要发放印章启用通知。

*政府部门印章启用通知
◎ 印章注销:根据《国务院关于国家行政机关和企业事业单位社会团体印章管理的规定》要求,因单位撤销、名称改变或换用新印章而停止使用公章时,应及时送交印章制发机关封存或销毁,或按公安部会同有关部门另行制定的规定处理。

*印章管理规定
◎ 印章移交:要及时办理移交手续,签署移交证明,同时变更相应记录信息。

*公司印章移交证明示例
B. 明确审批流程,安全规范用章
印章管理人员应依据公司实际情况,建立用章审批流程(每类盖章文件具体需经由几人审批),后续严格按照流程实施。用章人员填写申请登记表,经保管部门及公司领导审批后,方可由印章管理人员亲自盖印(盖印前仔细核对申请表上的内容与实际是否一致)。

*用印审批流程示例
一般来说,印章禁止外带。特殊情况需外带也要事先填写用章申请表,在通过审批的情况下,由保管人陪同前往用印。

*印章外出使用流程示例
C. 形成印章管理台账,追根溯源
另外,还应形成规范化的印章管理台账,对印章的生命周期和动态去向实行监管。进入台账的文件制定统一的文件格式标准,避免混乱,并将整理过后的台账加盖印章后,归档存储。当遇到问题时,完整的台账记录能够保证责任可追溯。
目前,市面上有许多印章台账系统供应商。印章管理人员可依据企业实际情况,做出选择。

*印章台账示例
此外,印章管理人员还应当心实际操作过程中可能存在的问题,防微杜渐。
注意常见的用章风险,以保证用章安全:
◎ 不在空白纸张上用印;
◎ 印章不外借,避免他人私自签订合同的风险;
◎ 印章刻制后下发启用通知,明确使用范围及时间;
◎ 严禁由他人代为盖章或让印章离开视线;
◎ 印章丢失后向公安机关报案并在登报发布公告;
◎ 加强分公司用章管理,杜绝其私自用章、刻章;
◎ 分公司、项目部等关闭后,要收回并销毁公章;
◎ 注意各类印章使用范围,避免用错,如合同加盖发票专用章,则无效。

— 最后 —
规范对公司公章的管理,本质上是在帮助企业规避风险及损失。需要的是行政er时刻保持警惕,采取恰当的手段及措施,防患于未然。
愿你在印章管理这一门功课上,能顺利通过!
-END-
