
随着企业发展和团队扩张,公司难免需要更换办公场地。
但很多公司,一搬家就会导致人员大量流失,甚至引发公司内部矛盾。
那么,企业搬迁如何避免员工反感,取得广泛支持?做好搬迁前的员工动员工作至关重要。
今天,小知就来带大家一起看下如何做好搬迁前的员工动员,让搬迁不再是难事。
Part 1
展示新环境,唤起员工的期待感
在做搬迁前的员工心理动员时,首先要向员工展示新址详貌。
将新家的一些「硬核」实力配置展现给员工,加深员工对新环境的感知,提升对未来工作生活氛围的认可期待与工作热情。
1、为什么要搬迁?
首先告知员工搬迁是企业茁壮成长带来的良性变化,比如,去哪儿网的行政er在新家指南里以数据说话,回顾公司在东升科技园扩租的历程。
让员工感受到企业的壮大,增强自豪感。
2、新址有什么?
其次是向员工展示新环境的美好之处,在短期内诱发「好感效应」,来消解员工的负面情绪,从而唤起员工对搬新家的期待感。
1)拥有更优质的办公空间和工作环境
这也是员工最切身感受到的一点,各位行政小伙伴可以在搬家剧透中展示新址的基本信息,保证员工入驻后的基本工作和生活,并提升员工的搬家积极性与热情。
基本信息一般包括:
环境相关:新址环境照片、特色办公设施介绍
工作相关:新址平面图、工位分布图、考勤方式
通勤相关:停车场、公共交通、班车线路
饮食相关:公司/园区食堂、或其他餐饮设施
比如去年OPPO在西安设立的研发中心即将投入运行前,在公众号上采用动图的方式为员工展示新址的办公环境和工作环境,这谁看了不向往啊!




*办公休闲区/图片源于公众号OPPO行政
OPPO在公众号上公布新址不仅有两个大型配套餐厅,拥有各色各样的美食,还配备足球场、篮球场、羽毛球场、健身房等运动配套设施。

*OPPO新址的配套餐厅

*OPPO新址的运动配套设施
京东在搬迁前,对新址先进行了一波宣传。茶水间、休息室、健身房……从办公区到休闲区,都勾起了员工对新环境的向往。

华为·东莞用一张平面图,将园区里的设施都标注清楚,还特别标明了吸烟区。

司空奉上一张大厦导视图作为新职场办公指引,各个区域都一目了然。

*3层办公区指引:职能部门及项目、功能区域

*B1层办公区指引:部门、功能区域
OPPO提前告知员工外卖点的位置,方便员工取餐。

2)新环境拥有更完美的配套设施
除了照顾员工的工作需要之外,也要照顾到员工吃喝玩乐的需要,提前将周围配套设施告知员工,也可以帮助他们快速适应新场所。
周边设施中,员工们最关心的就是餐饮部分,如周围有大型商超、酒店、健身房、便利店、银行、医疗设施等,也可一并介绍。
第四范式·深圳将周边商业圈通过简单的平面图展示,重点标注各类餐饮设施。

司空公司在配套设施的介绍中,除了餐饮外,还加入了健身房、便利店、咖啡厅、酒店等。

在「展示新环境」的同时,还应该及时通知员工搬迁减少员工的焦虑感,继续来看吧⬇️
Part 2
及时通知搬迁,减少员工焦虑感
在搬迁前还有一点非常重要,要积极与员工沟通,充分公开各类信息,对一些小道消息及时辟谣,以满足员工对办公室搬迁的关心,避免私下揣测造成信任危机,减少焦虑感。
在通知时,需要注意搬迁通知一般包含:新址地点、搬迁日程安排、搬迁打包指南、搬家工作小组的联系方式等。
1、公布详细周全的搬迁计划
一份详细周全的搬家计划是开展后续工作的基础,不仅可以辅助搬家行动更好更顺畅地进行,还能让员工对搬家这件事感到放心。

*搬家计划表示例
搬家日期确定、是否需要跨部门沟通、是否选择搬家公司、如何通知员工搬家、各部分行政负责人敲定等事宜,都是搬家前必须仔细考量的事情。正式搬迁前,还必须检查各项办公设备是否能正常使用,以保证搬迁结束后尽快正常上班。
比如京东在搬家时就进行了非常详细的计划,制定「各职场&体系搬家时间及顺序」。

👉更具体的细节点击链接可查看:《第一次组织公司搬家,怎么做更出彩?》
2、搬迁打包指南
其中,搬迁打包指南包括:整理箱和标签发放时间和地点、每人限领数量、不同物品的打包方式、信息标签填写方法。
下面就「不同物品的打包方式」和「信息标签填写方法」为例进行说明,具体细节须与搬家公司核对。
1)不同物品的打包方法
不同物品的打包方式可参考下述内容,具体细节需提前与搬家公司核对。
文件类:重要纸质文件统一保管,废旧纸质文件集中销毁,重要电子文件需进行备份。
个人物品:物品由员工自行整理,放入统一的整理箱内。
公共物品:以部门为单位进行整理,如有大型物品,需告知行政,由搬家公司进行打包。
贵重物品:如现金、银行卡、证件、首饰等,由员工自行携带,禁止放入整理箱。
易碎物品:如鱼缸、绿植、易碎摆件等,由员工自行携带,禁止放入整理箱。
电子产品:台式机关机拔掉电源后,将主机、显示器、键盘、鼠标等都贴好写有个人信息的标签,统一由专业团队搬运。(注意提醒员工,标签不要贴在显示器屏幕上。)
笔记本电脑、手机、相机等其他小型电子产品,由员工自行携带。
最后,需提醒员工,整理完物品后,自行检查地面、桌面、抽屉、柜子等,确保没有物品遗留。
2)信息标签填写方法
需要统一搬运的物品,为了防止物品丢失,待员工自行打包完成后,需在箱子外侧贴有统一的标签。方便统计件数,还可以直接将物品放在对应工位上,减少员工和行政的工作负担。
信息标签内容一般包括:姓名、部门、目的地工位信息、整理箱编号等。
司空公司搬迁时使用的标签,除了以上这些信息外,还通过颜色作为楼层的区分,例如“橘色”为B1层,“蓝色”为3层。


长江联合置地有限公司在搬迁时,采用了芯片标签。这种标签通过扫码就可以实时查看搬迁进度,数据核对也更加准确。

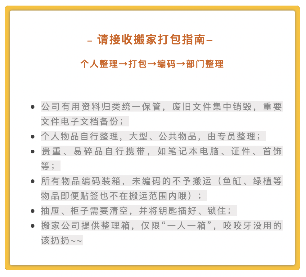
小米19年入驻小米科技园前,为员工整理了一份「打包指南」,从个人整理、打包、编码到部门整理都进行了详细说明。

并贴心准备了打包时的小贴士:标签如何填写、PC机的贴签方式、个人打包箱禁入物品、无法放入打包箱里的物品等。

3)补充说明
在下发通知时,有两点需要注意:
a.搬迁通知要至少提前两周下发
给员工提供充足的准备时间,安排好自己的工作,整理个人物品,一些不需要携带的物品可自行带回家,提高搬家的效率。
b.在确定搬家计划前,切记与各部门进行沟通
这样既可以敲定符合整体利益的搬家节奏,也能避免一刀切对某些重要业务的进展产生影响。
Part 3
聚焦搬迁细节,消除员工恐慌感
要清楚企业搬迁并不是简单粗暴的换个办公地点,而是「从旧址到新址的一个过程」。
尤其对于员工来说,不仅要打破既往的通勤路线与办公习惯,还要重新投入到一个陌生的环境和变化中,这个过程可能会产生迷茫、抗拒等消极情绪。
所以搬家过程中的每一个小细节,都是重中之重,都将直接影响员工的搬家体验,一起来看如何消除搬家带来的恐慌感吧。
1、关于住房问题
首先就是住房问题,可以为员工提供一份详细的附近租房信息。推荐一些离公司比较近的小区,标明上班距离和时间,辅助员工选择。
如有条件,也可为员工申请租房优惠等福利,解决员工后顾之忧。
OPPO在搬迁通知中,与第三方租房平台合作,为员工提供一年内免费换租、服务费折扣等。

唯品会也与周边第三方机构沟通,为员工申请到不同的租房折扣。

2、关于交通问题
比如,OPPO的行政er借助线上平台,在搬入深圳新海景办公室前推出新园区地图、交通路线等,给予员工实实在在的帮助。

*新园区位置/图片源于公众号OPPO行政

*交通指南/图片源于公众号OPPO行政
OPPO在搬入新家-西安研发中心前,在公众号上贴心的推出「西研交通指引」。
既提升了员工融入新环境的信心,也增强了他们对行政工作的感知力。

*交通指引/图片源于公众号OPPO行政
墨迹天气在搬家时,针对员工搬家后的交通问题进行了一一答复。


*图片源于公众号M墨小+
3、关于甲醛问题
为了让员工安心入驻,必须进行甲醛处理工作。同时,这部分内容也需要及时告知员工,如有日常空气净化系统、净水系统等,也可一并告知,打消员工对环境的顾虑。
科大讯飞向员工展示了新址甲醛处理的全过程,并附上了空气质量监测报告,证明室内空气质量已达标。




唯品会为了保证空气质量,也下了不少功夫。搬迁前利用300台高速轴流风机24小时不间断换气,并进行专项除异味除甲醛工作。全楼采用中央空调全空气处理系统,还设有300台空气净化器,10000包活性炭矿晶和10000包茶叶梗,全方位保证空气质量。
同时,还展示了大厦内部的净水系统,详细介绍了“直饮”级别的管道净水系统。

OPPO行政在公众号上告知员工新办公区已完成多次甲醛清除工作,已经进行了效果自检和第三方检测验收,出具相应的空气报告,保证室内空气质量达到国家标准,让员工对空气质量放心,安心上班。
京东行政也在公众号上晒出空气检测报告,让员工可以安心进行搬迁。

*图片源于公众号京东行政
4、组织现场答疑活动
还有的企业专门组织活动,现场为解答关于搬家产生的疑问,通过面对面的方式消除对搬家的恐慌感。
比如联想曾在搬迁前展开「搬家服务日」活动,包括新园区工卡权限、东区打印权限、5G网卡更换、空气质量讲座……统统现场答疑,办理。


—END—
搬迁前的员工动员工作远不止这些
你还有什么更好的方法吗?
留言区期待见到你的好主意~⬇️
