
“有钱谁不会买东西?”
很多人在谈到采购这一职位时,只能看见采购花钱买买买的“潇洒”,但是看不到采购背后的辛苦工作。
有人说,采购的价值是省钱,关注价格,疯狂比价,只取最低价的采购,就是好采购;
有人说,初级采购买东西,中级采购选供应商,高级采购自己做供应链,就是采购进阶;
还有人说,采购对内快速解决内部客户的需求,对外管理好供应商库,就是专业采购……
采购的核心价值到底是什么?体现在哪儿?如何提升?
在传统的观念中,采购往往是执行采购需求指令的业务人员,是后勤支持,职能定位也非常受限。想要突破这种传统职能观念,我们需要重新理解采购价值。

说起采购价值,很多人会只关注质优价廉、比选供应商、管理供应商,这些确实是采购的基本盘,但我们需要记住一个核心是:采购是企业供需枢纽。

采购最基础的工作就是接到企业采购需求,然后采购物料、产品或服务满足企业需求。想要在最基础的环节中做出亮眼的成绩,采购打造供需枢纽可以三步走:
加速匹配是枢纽的核心价值,需求信息的识别、筛选、匹配、速度、误差如果是人工操作,就是采购人日常工作的效率,如果是系统计算识别,就是数字化采购的亮点提效所在。加速需求信息匹配,内部关系管理非常重要,获得、建立、维系、巩固、发展企业在采购流程中诸方关系的落地方式包括但不限于:深度沟通与明确需求关键点、日常财务、法务协作关系维护、跨部门团建等等。
打造供应商库难易程度取决于企业处于买方市场还是卖方市场,采购规模是一个点,金额与数量、频次都会对供应商引入筛选造成很大的影响。但我们更应该考量的是供应商能力与企业需求的适配程度,适配程度越高,用起来越顺手,对我们来说,这样的精选供应商就应该越多越好。




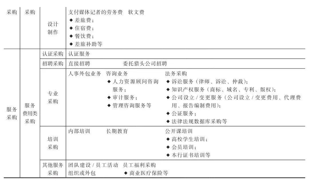
图源:《互联网大厂的服务类采购品类如何划分?采购时有哪些注意点?》
(点击蓝字即可查看文章)
采购不是有去无回的开弓箭,作为采购,规避突发风险、紧急事件是基本职业技能,有备用替代的采购解决方案是企业采购“安全阀”,特别是在关键物料、关键技术零件、关键产品上,有备才能无患。
对内将自己变成信息窗口,对外优质供应商如数家珍,为企业决策和方向提供快速判断和依据,将供需枢纽价值发挥到最大,才能提高采购基础环节的人效。
竞争资源在企业方法论中,有一个以金字塔形为特征的四层次模型,将企业资源从金字塔的低端到顶端分为四个竞争资源层次,分别是:基础资源、核心资源、外围资源、突破性资源。
采购为企业获取竞争性资源也可以围绕这四个层次展开:
1. 基础资源:基础资源是企业运行的基础,包括但不限于场地、设备、物料、资金等等,采购在基础资源的布局往往需要放在很长期的一个时间范围内才能看见效果,采购需要具备足够的前瞻性眼光与预判能力,比如:基础资源中的企业地产早期购买,未来随着国家的发展与进步,投资回报率甚至超越企业业务,逐渐转变为企业核心资源。
2.核心资源:核心资源主要集中在资源归属,比如:判断专利是否独家,可以看看专利知识产权所有权是否有份额划分,划分比例如何,采购可以根据企业业务需要外购此类资源,增强企业核心资源储备。包括但不限于:商标、IP、专利、其他知识产权等等。另外还有一些企业在时间的长河与机遇中积累了非常多独家资源、独家渠道,这类也是企业非常核心的资产。

3.边缘资源:边缘资源一般是指支持性资源,是指核心资源外的可替代性强的资源,也可以是支持企业运营的产品、服务等间接采购资源,必要与非必要,全在企业策略的变动,高满意度服务还是维持运营的最低服务标准也取决于企业在该部分的预算计划。采购在边缘资源的“精打细算”也是全品类采购专业价值的体现。
4.突破性资源:突破性资源的获取通常是指基于技术创新突破性进展后的提前采购,比如原本不是按照公司主流需求性能改进轨道上进行改进的创新,也可能是暂时还不能满足公司主流用户需求的创新,但可能是未来主流。突破性资源的采购需要与企业业务方向策略保持高度一致,突破性资源通常只会来源于新兴技术与企业本身的革新能力。

企业采购获取全面的竞争性资源,通常是采购管理层与高管才会考虑与布局的事,但是为企业做竞争性采购资源分析,是所有企业采购人都可以做的事,为企业采购资源取长补短,也能更快速地定位采购目标,找到工作抓手。
采购为企业实现最佳的总体价值
在采购的日常工作中,我们做采购决策时习惯基于供应商价值,寻找采购价值。
采购供应商的商品和服务是以满足业务需求为导向,单个项目成本还包括商品或提供服务的质量、供应商响应能力和客户服务、速度或供应商分担风险/共享上下游资源的意愿等等。
但想要寻找到采购最佳总价值,我们认为需要探索更多——
在短期价值中,有一项所有采购人都非常关注的工作就是降低成本,而且降本可以采取的措施很多:
a.控制库存,就是最直接控制成本的办法
b.把握价格变动时机,也能通过降低采购单价,降低采购成本
c.竞争性最低价招标,是目前很多中大型企业用的方法
d.减少中间环节,直接向制造商采购,可以降低一定的成本,但偶尔会少一些服务,量的要求比较大
e.规模化采购会带来成本优势,集采,团购,联合采购都是落地模式
f.签订长期合同会带来一定成本的降低
g.采购腐败是企业成本
采购人需要清楚的是降低成本无法被长期的做低,也无法最终趋向于0成本,因此降本只能是相对性的“降”。另外关注服务商的响应能力与稳定性可以避免不确定性的供应商风险,也能保证企业短期价值保。

对于任何一个企业而言,采购工作通常都是生产的第一步,也是伴随企业发展的长期行为,采购可以为企业创造长期价值:
a.在采购资源管理环节:采购人可以识别潜在供应商,建立供应商筛选机制,保证精选供应商的流动性,寻找内部资源支持,包括但不限于人员借调、预算资金、资产设备、业采资源的共享,与内部建立良好的采购支持关系。
b.在可持续采购环节:去建立内部标准,满足可持续采购合规要求,在供应商尽职调查过程中,明确标准要求事项,及时共享供应链尽职调查的年度报告,保证供应链合规信息的透明度,尽早实施采购CSR(Corporate-Social-Responsibility)评估,依据企业业务要求,推进绿色采购,根据环境企业评价基准,建立供应商选择基准,根据部件材料评价基准,建立采购物料选择基准,对企业环保行为活动进行及时评估,对企业各项采购物料进行及时评估与跟踪。

图源:《2023关键词「企业ESG」,对采购工作有什么新的要求?》
c.采购职能定位:企业的采购定位决定采购权限与发挥空间。
d.采购创新:与企业同频,采购创新才会有机会。
采购是能给公司带来利润的部门,不仅仅是一个口号,而应该是一个定位,企业对采购的定位决定了对采购资源的配置和职能赋予。
企业对采购的信任,不仅来源于长久的成功采购项目、亮眼降本成绩与紧急事件及时解决,还来源于采购对市场的准确预判。
如何在环境的快速变化过程中,还能为企业提供预判性的采购决策?
了解关键供应环节与需求的驱动因素,以及供需之间是如何相互联系的,如何收到环境影响的,比如近两年疫情,国内芯片的短缺,导致部分技术产品零配件短缺,企业最终只能寻找国产替代顶上紧急需求。另外,在熟悉上下游市场后,可以尝试寻找上下游机会成本,对供应链信息做整合,为企业提前应对风险做好准备,还有机会可以寻找商机。

日常市场动态,主要是了解日常市场供应链之间的相互依赖性,提前识别供需问题,尝试替代方案的优先顺序,了解市场平均水平,具体获取信息的方式,可以来自于同行社群交流、行业线下活动等等。
采购与供应管理人员应该具备一定的行业敏感度,通过长期关注产业与行业相关的变化,锁定相关领域进行深入研究与监控,行业采购信息还可以多关注行业媒体。

想要不断发挥采购价值,就需要立足当下,放眼未来,许多企业组织只关注眼前的需求与供应商管理,忽略了采购前瞻性预判决策的重要,与供应商之间的协作仅业务上合作,因此难以创造出更多的价值。
拥抱采购价值多样化,与公司内部高阶主管、部门高管间保持高效沟通跨职能合作,持续与有价值的供应商建立长期伙伴关系,积极连结内部同仁(EPI)和外部供应商(ESI)互动以强化决策结果。
企业采购核心价值需要时间积累,透过反复多次真诚的深度交流,达成长久互信。
重新理解采购价值,重新开启新一年的目标,期待带给大家启发。
/////////
如果你也是个采购人,想要寻找一起学习、一起交流、一起吐槽、一起成长的伙伴,就快来加入我们采购人的大家庭吧!这里有很多小伙伴在等着你呢~

////////
