
服务类采购,是互联网行业各企业最为热门与需要熟知的一个采购大类。
做生产采购,我们会看原料、生产件性能、外观实物等,然而服务类采购有很多采购本身通常不会直接体验到“服务”是否到位,通常将企业内部跨部门的需求方是否满意等作为评判,涉及的是进行量化或者再评估的过程。
我们在数家行业头部互联网大厂的服务类采购类目中看到了服务类目的复杂与行业采购特色,一起来看看TA们是怎么做的吧!
互联网企业IT相关的采购,随着企业规模的扩大,采购需求也会越来越复杂,并且企业迫于市场竞争的压力,对采购需求反馈效率要求也在越来越高效。
IT采购的范围逐渐从传统的计算机、服务器等软硬件设备扩展到软件,及软硬件的整体解决方案、云端的各类应用等。
常见类目包括:

指定的硬件和软件采购看上去比较简单,只需要关注具体的名称和型号,但涉及软件类开发产品或研发部门在与第三方供应商合作时,需求方通常会自发地寻找不同供应商完成了全部的前期筛选和协商,到了签订的合约阶段,紧急提出采购需求。
因此,即使在时间和价格的双重压力下,采购对IT紧急需求的了解也需要足够深入与专业,了解关键痛点与关键环节,从企业组织的规模,业务战略和资源协调分配角度,才能做出正确的采购决策。
在互联网行业服务类产品的采购分类中,市场营销推广服务类也是需求量集中的品类。
常见的市场营销推广服务类有:
品牌策略:品牌策略及IMC整合营销策划、TVC、平面、digital创意策划及制作等服务。
设计制作:各类平面设计、视频设计、网页设计。
公关传播:PR、EPR传播、媒体合作、舆情监测。
网络推广(不含互联网广告投放):包括应用市场分发、SEO、以及其他网络推广。
互联网广告投放:包括SEM、DSP、信息流、网络植入类合作以及其他互联网广告投放。
非互联网广告投放:包括电视广告、户外广告、电影院线广告、交通广告、楼宇广告等线下硬广投放,以及影视剧植入广告合作。
线下活动:活动主题策划及执行。包括各类全国型活动,区域线下活动,以及电子竞技赛事活动,例如发布会、论坛、展会、沙龙、路演巡展、校园推广活动等。
市场调研:定性/定量市场研究,数据报告购买、行业研究报告购买。
赞助合作:各类赞助合作。
名人代言:名人为产品/品牌做代言。
版权购买及租赁。
印刷、喷绘等物料制作。
其他营销推广配套服务。

企业在市场营销方面的各种需求,采购一系列服务,包括市场调研、广告策划及促销战略等。采购营销服务与采购企业办公完全不一样,市场营销服务不是完全的成本导向。
没有哪一家公司会不假思索地把最新一轮的广告策划案交给竞价最低的广告公司去做,专业采访需要注意低价并不是市场营销采购的优点。
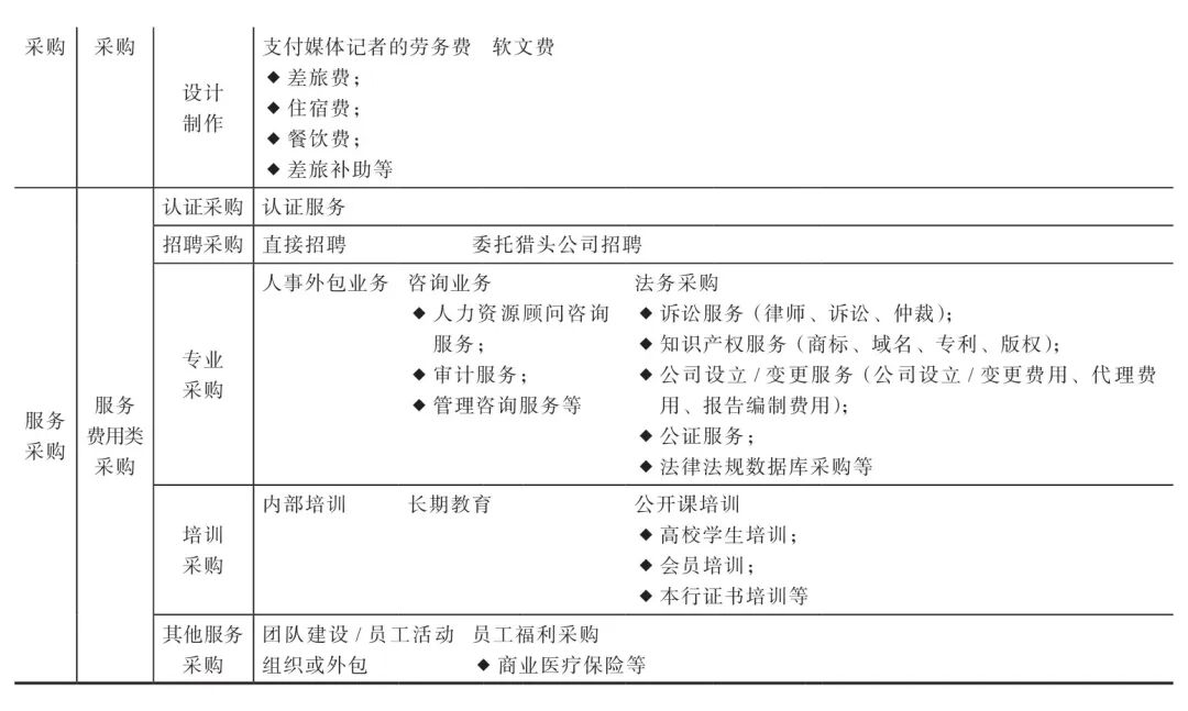
服务外包类其实不限于互联网行业企业,在各行各业的采购都或多或少要接触到服务外包类采购需求,包括但不限于人力外包、项目外包和咨询培训等其他类型的服务外包。

服务外包类采购和IT采购一样,偶尔还会与实物资产类采购交叉重叠,因此也会与行政采购类目重叠。

服务类采购通常需求杂,涉及品类多,需求标准不明确,而且往往时效要求高,服务外包类供应商的获取,同行口碑的介绍是相对优质的,专业的服务最好要看供应商的资质证书,供应商是否有知名企业服务案例,另外要多注意服务细节才能最大限度地规避服务外包类采购的风险。
定期对服务采购进行梳理与分类是供应链管理和优化采购品类的基本要求。采购服务和采购实体产品一样,取决于企业实质需求与业务痛点。
通过清晰的服务分类与仔细的服务支出分类,采购人能够更好的配置手里的资源与预算。
不同行业的重点采购品类会有不同,我们会继续保持关注,也期待各位采购人来分享哦!
*本文内部分参考内容来源于网络公开领域,版权归原作者所有。
- END -


////////
