
◎ 采购流程管理系列流程图
◎ 供应商管理系列流程图
◎ 采购结算系列流程图
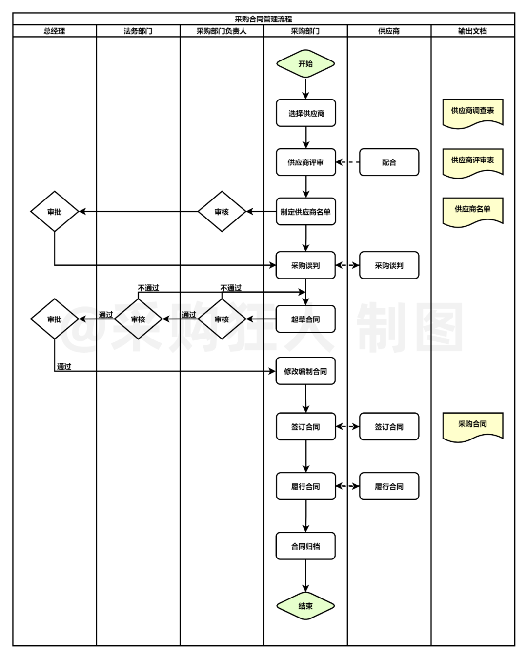
◎ 采购合同管理流程图
◎ 仓储管理系列流程图
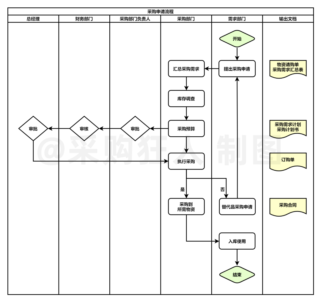
采购申请流程
▼

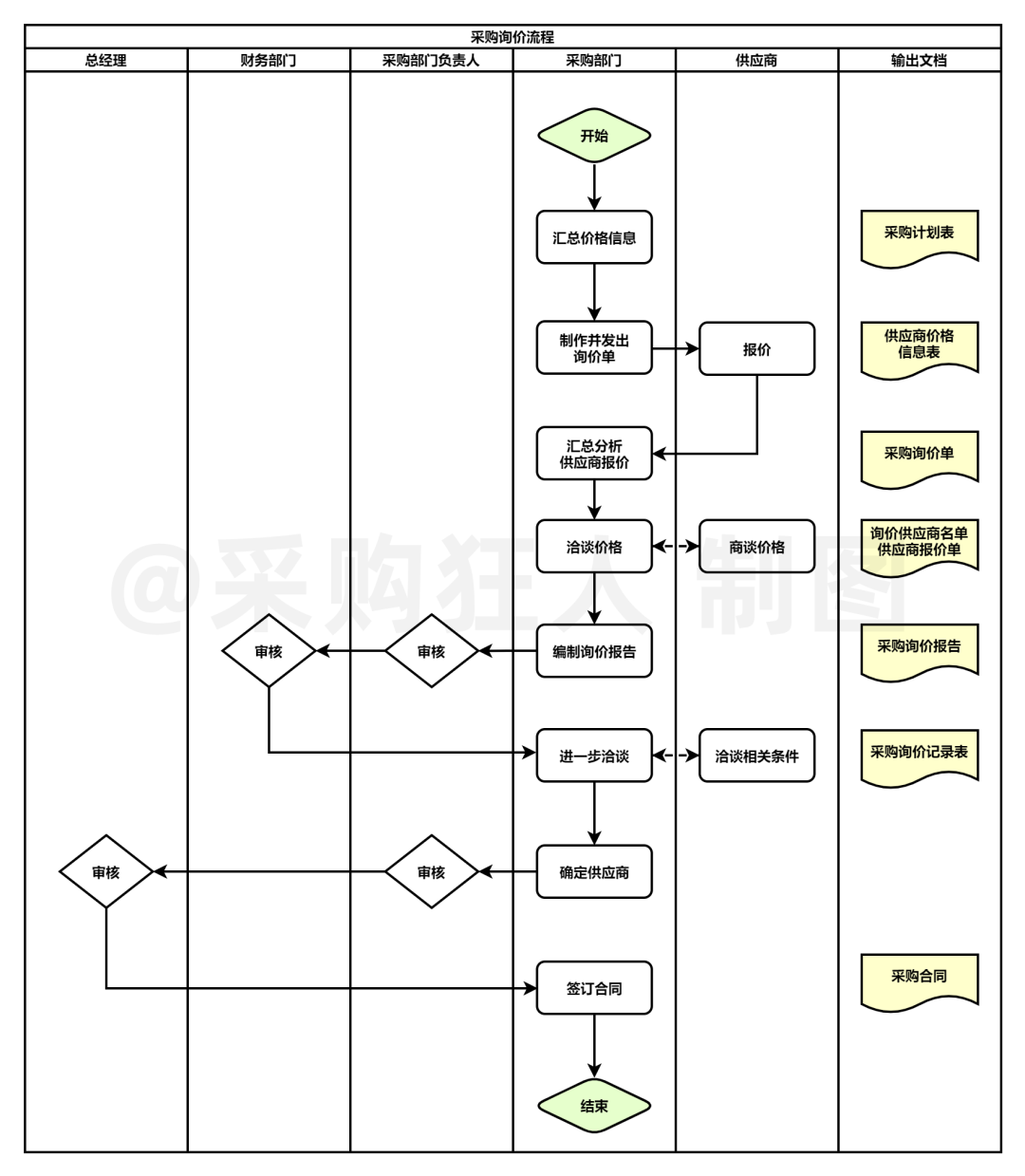
采购询价流程
▼

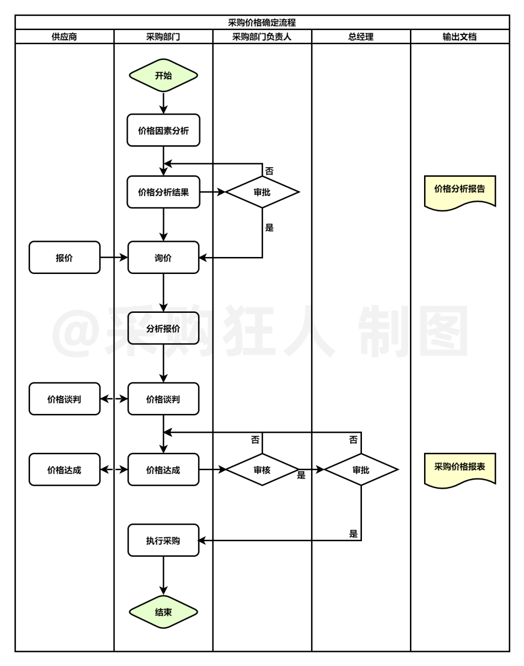
采购价格确定流程
▼

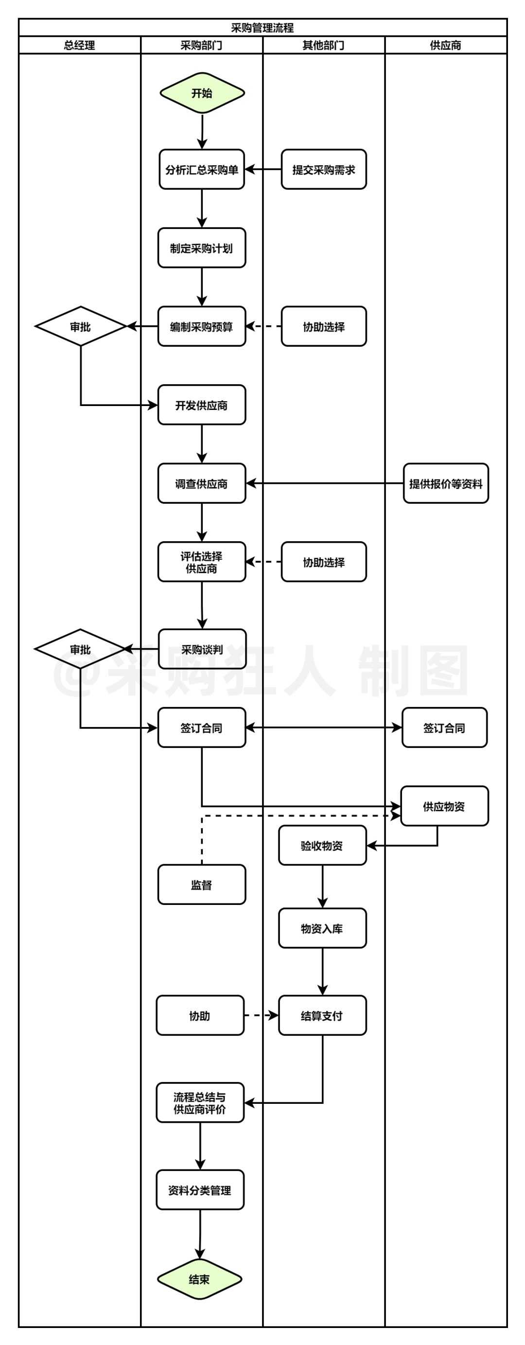
采购管理流程
▼

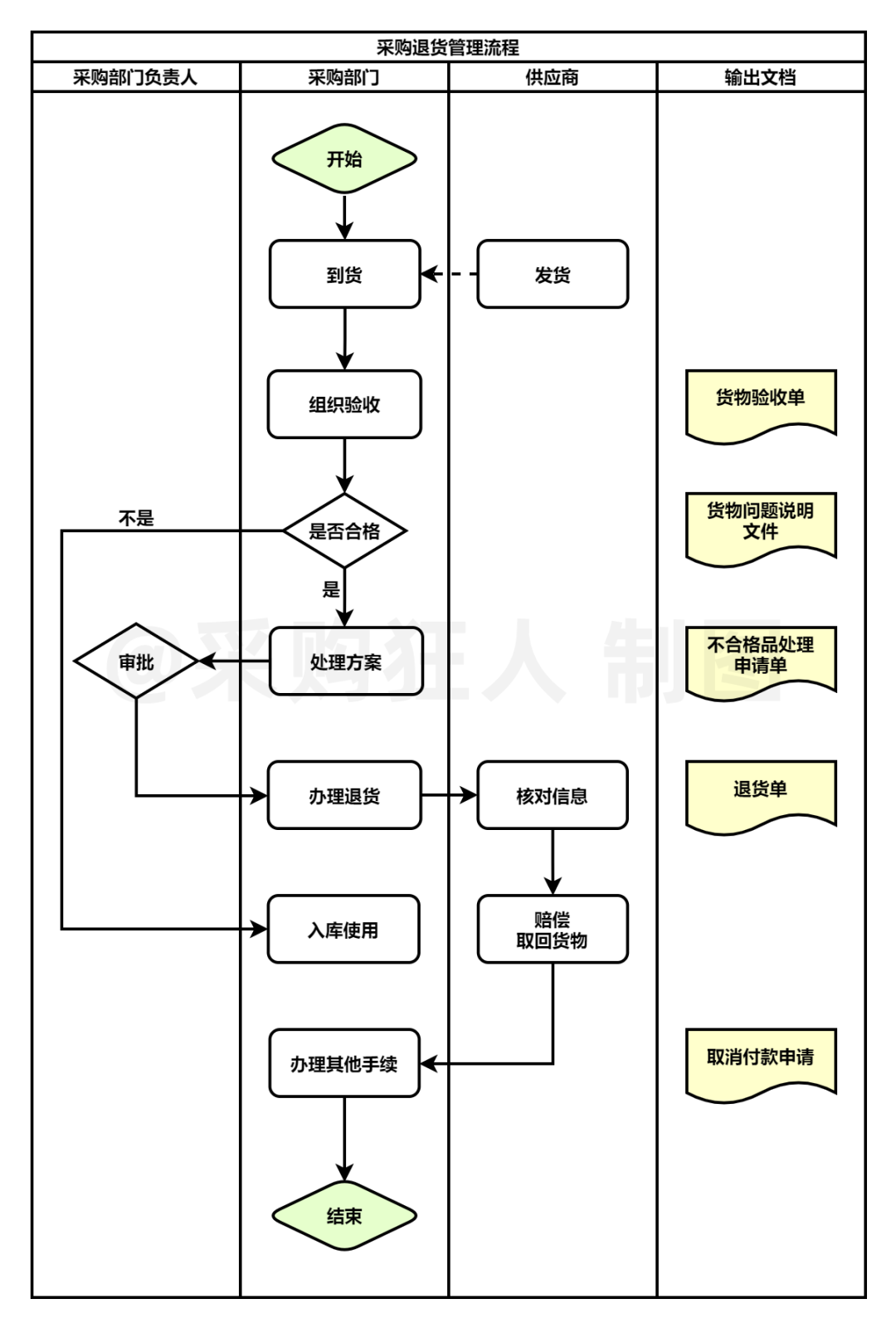
采购退货管理流程
▼

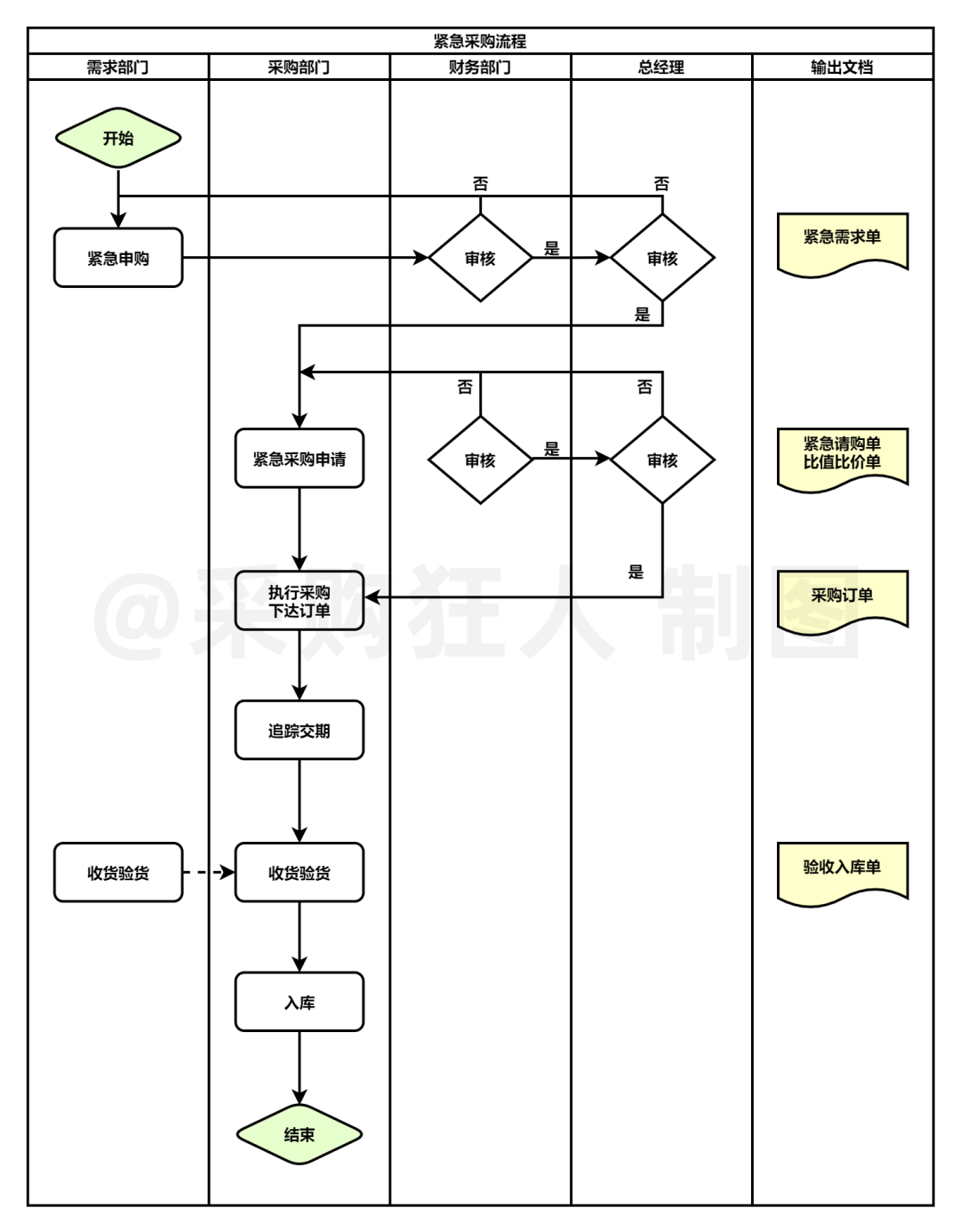
紧急采购流程
▼

招投标流程
▼

办公用品申购流程
▼

▼

供应商淘汰流程
▼

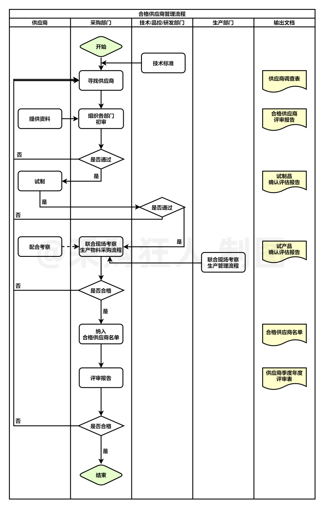
合格供应商管理流程
▼

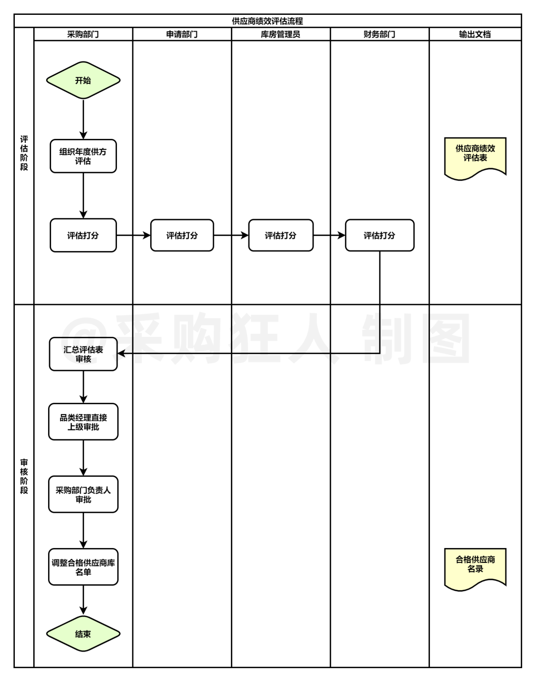
供应商绩效评估流程
▼

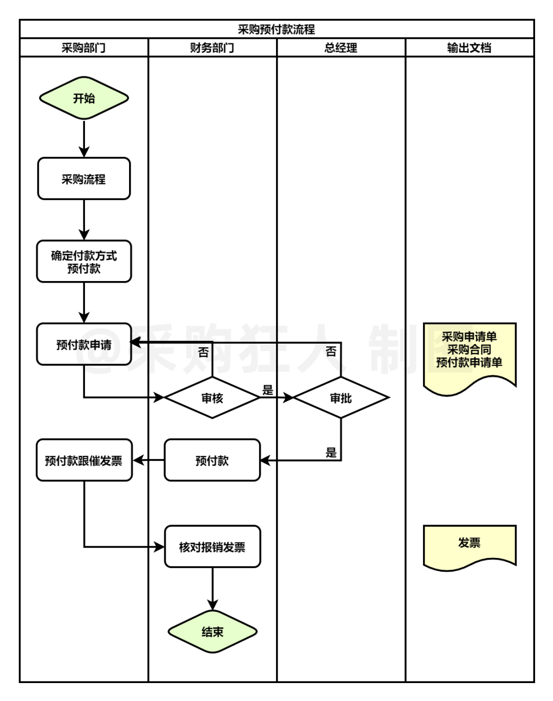
▼

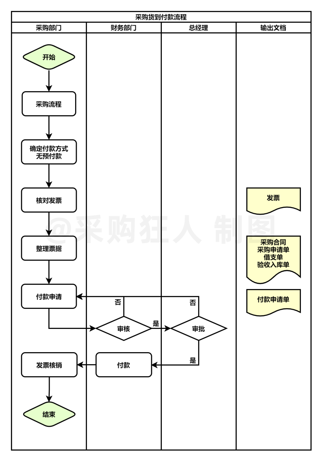
采购货到付款流程
▼


▼

呆滞料处理流程
▼


P.s.采购路漫漫其修远兮,结伴且行且珍惜。
如果你也是个采购人,想要寻找一起学习、一起交流、一起吐槽、一起成长的伙伴,就快来加入我们采购人的大家庭吧!这里有很多小伙伴在等着你呢~

////////
