
IT 外包是企业业务快速发展阶段的有效支撑。
当企业业务越来越好, IT设备数量越来越多,厂商提供的驻场工程师,可能就是企业“第一次” 近距离体验 IT 外包服务。
优秀的 IT 外包服务商可以解放企业IT 团队压力,满足企业IT基础设施和IT运营 的基础服务,通过外部引进一些专业IT资源快速解决企业IT专业人员不足的问题,是非常常见的。
那么 IT 外包供应商应该如何管理和考核?
IT 外包供应商都有哪些类型?
IT 外包,通常是指企业通过购买外部的IT资源为企业内部提供 IT服务的过程。
目前企业 IT 外包可以简单的分为IT基础设施外包和IT服务外包。其中基础设施外包主要是针对IT相关基础设施的运行和维护工作(如配电、UPS、精密空调、柴油发电机组等),IT 服务外包主要包括IT设备的运行和维护工作(如服务器、交换机、存储等)。
国内最常见的IT外包模式有:现场业务单元 OBU(Onsite Business Unit)、离岸研发中心ODC(Offshore Development Center)、劳务派遣 LD(Labor Dispatch)等几种,适用于不同的合作方式,其管理模式、结算方式和利润分配均有不同。

1.现场业务单元。OBU一般是指一个项目组,或一个项目团队,通常以年为单位进行预算,比如,一个典型的项目团队,成员包括1个项目经理,1个产品经理,4个开发工程师以及一个测试,这样的6个人团队,按36万/人.年的费用标准,每月3万/人.月,即每年共计216万元的总计费用进行结算,OBU要求,派出的团队,完全执行客户现场的管理规范,相同的考勤和作息安排,在保质保量完成项目组内的工作同时,也接受客户的一些边际外相关的工作任务。在费用结算方面,也有的企业OBU通常采取月结,即一月一付的方式进行,可以随时终止OBU协议的履行。
部分企业OBU的员工在企业管理过程中,会使用不同颜色的工卡进行员工身份区分识别,驻场的福利与正式员工略有不同,或者能部分享受到正式员工的某些福利,比如有些集团允许外协共享使用健身设施,通勤班车等。如果外协长期驻现场,能力突出者,也将有机会被客户聘用,成为企业正式员工。
2.离岸研发中心。ODC团队通常是不在客户业务现场的,一般企业在业务高度成熟,且开发规范标准化,人力成本控制严格的前提下,才会使用ODC,而ODC一般会在软件公司内设立一个独立的部门/小组,该部门和小组一旦和客户签订ODC外包,远程接受客户的各类业务需求,网络/云端开发部署,必要的时候现场进行调试,培训和上线指导工作。

*示例:IT外包交接维管理工作整体框架
与OBU不同,ODC是整包的方式,一个独立的项目作战单元,以整季、半年、年度的方式进行整包。接收客户的需求,进行开发。ODC是建立在统一的理解和相互的信任基础上,从人力成本角度出发的一种合作方式,最常见跨国项目的开发,比如,美日项目的外包,业务需求和数据库设计,代码标准通常都在国外做好,发包至国内的ODC单元,双方进行合作。
近年来,由于各跨国公司纷纷在华设立研发中心,ODC业务逐渐的减少,但这种成熟的外包模式仍然有企业在使用。
3.劳务派遣。LD这是国内最为常见的一种外包模式,行业内也叫“卖人头(天)”,即以人/天单价的方式进行外包,其高度灵活,随时签约,随时解约,操作简便,成本可控制在最低, 据业内同仁分享,在长三角部分地区(合肥、南京为例),LD模式下的2~3年JAVA开发工程师,人天成本能控制到600~800元/人.天(每月按21.75天计算),在此成本价的基础上,外包公司仍然能保持3000元/人.月的纯利润。

*示例:IT 外包工作说明书(SOW)
现在IT公司的外包,主要就是采取的LD模式,过于灵活的用工操作导致很多IT从业者没有归属感,对外包公司极为排斥,其执行的一般也是最低档的五险一金,这就导致了在国内, IT 外包的归属感与价值感直线下滑。针对IT外包行业的刻板印象非常普遍。
IT 外包供应商绩效评估如何设计?
IT外包供应商绩效评估,是指企业IT采购部门对IT 外包供应商供应商在一定时间内提供的产品和服务情况进行定量和定性评测,以便能够合理、公正地评价供应商的表现,并根据评估结果与供应商进行谈判、协商,以确保企业获得高质量、低成本、可靠性强的产品和服务,从而提高企业整体竞争力。
供应商绩效评估工作,是IT采购一直以来的周期性重要工作。IT 外包供应商绩效评估,通常可以这么做:
在进行供应商评估前,首先需要确定评估指标。评估指标可以分为两种类型:可量化指标和非可量化指标。
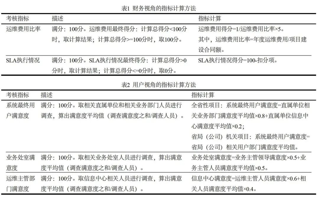
1. 可量化指标。可量化指标是可以直接统计数据并计算得分的绩效指标。通常 IT 服务外包的可量化指标会体现在服务级别协议(SLA)中。比如OBU模式在绩效考核方面,企业OBU每月通常会出具一份来自现场客户对接负责人的团队考核表,内附该OBU团队现场员工的绩效考核,涵盖:工作量、个人能力、满意度、团队协作等各个方面的评估按月提交给OBU派出公司。此考核表只作团队能力评估,不作为费用结算依据,但对接负责人可以根据OBU团队表现进行团队的更换,或成员的更换。

2. 非量化指标。非量化指标往往难以直接统计数据和计算得分,需要根据实际表现进行综合评价。主要包括以下几个方面:
定性指标:定性指标是通过描述一些行为、态度等方面来评价供应商的表现。例如:供应商合同条款、对工作责任心、沟通协作、自我管理等方面的评价等等。
比如:
◎ 价格与成本:将采购价格与市场行情比较,或根据供应商实际成本结构与利润率等进行判断;
◎ 报价行为:报价是否及时,数据罗列是否客观、具体、透明(人员工资、服务费、税金及相关付款条件);
◎ 降本态度行动:是否主动开展或自愿配合降本行动,制定并落地降本计划;
◎ 付款:是否积极配合甲方的付款条件、要求及付款方式,要是否准确及时,开具发票是否正确、准时,是否符合相关财税要求,自身财务情况是否健康良好等。

评议指标:评议指标则是通过询问IT 团队其他合作伙伴或相关人员来评估供应商的性能,包括评估供应商团队的精神面貌、工作作风等等。

设定好评估指标能够提升与供应商的沟通效率,同时提升对供应商的约束力。建议从企业核心需求出发,列出需求的关键要点,从而制定出适合且易于落地的评估标准,同时也应该随着时间推移、业务/合作开展,及时更新。
最后根据企业需求,设定供应商绩效评估的周期,常见的有月度评估、季度评估和年度评估三种。
如何跟踪评估结果,提升企业IT 服务满意度?
供应商分级与评估追踪,可以对供应商进行价值重新定位。评分体系一般根据采购的要求和需求来制定,评分表的内容应该包括所选择的参数。在确定评估指标和评估方法后,评估部门要根据供应商各指标信息进行动态评级,并根据评分调整供应商级别和采购策略。
一般来说, IT 采购会将供应商等级分A、B、C、D四个等级:
A级:优秀的合作伙伴关系,可直接续约,也可作奖励激励;
B级:稳定推进合作关系,维持管理措施提升能力;
C级:需要加以辅导的供应商,根据供应商存在问题,约谈供应商高层,深入沟通,寻求解决方案,帮助其提升能力;通过调整订单等手段,施加压力;
D级:可视为不合格供应商,存在重大隐患,可减少订单,辅助无效后可直接停止合作。

* 供应商绩效评估结果应用规则(参考)
在评估结果出炉后,仍有一系列动作需要继续:
1.向供应商反馈绩效评估结果以及改进建议,并适时适当对其做辅助培养管理;
2.向内部相关部门提供反馈,以确保采购、质量控制等部门了解供应商的绩效情况;
3.在淘汰不合格供应商后,需要加快发展补充新的供应商;
4.被淘汰的供应商,企业可以提出要求整改,整改后可重新加入被筛选的行列。
在进行供应商绩效评估时,应注意以下事项:
○合理选择指标
选择适合自身业务需求的指标。应避免过多或不必要的指标,以避免造成混淆。
○透明度
确保评估过程公开透明,包括评估的方法和指标,以便供应商了解评估的标准和过程。
○可重复性
确保评估结果可重复,以便将来进行跟踪评估。
○多维度评估
从多个维度对供应商进行评估,包括质量、服务、故障处理准时率等方面。这有助于企业更好地了解供应商的整体表现。
○公正性
始终保持公正,避免个人偏见和利益冲突;且客观量化指标要占到八成,以免出现因过多主观指标带来的不准确结果影响。
与IT 外包供应商保持沟通是关键。企业应与供应商积极沟通,确保他们了解评估标准和过程,并确保他们知道如何改进。通过评估供应商的绩效,企业可以了解到供应商库的不足之处,并利用这些信息优化供应链管理,可以建立长期、稳定的合作关系,从而实现双赢局面。
IT 外包绩效评估是一个持续的过程。企业应始终寻求改进的机会,并与 IT 外包供应商合作,共同改进,而不是频繁的更换 IT 服务外包商。
频繁的更换 IT 服务外包商,经常会带来一些次生风险与问题。
针对IT 外包的管理是 IT 领导者的核心能力之一。
如何识别优秀的 IT 外包团队,如何辨析IT 外包团队中,能力突出者,如何让 IT 外包团队在公司内发挥应有的作用,在事故现场高效的解决企业痛点问题,这些都是企业 IT 需要思考与设计的策略。
一个好的IT 外包供应商可以为企业提供优质的产品和服务,帮助企业降低成本、提高效率和竞争力。
*本文部分参考内容来源于网络公开领域,版权归原作者所有,如有图片侵权请联系删除。
https://mp.weixin.qq.com/s/WQcCEWWCJoF78NCCmQKplQ

最后,我们准备了部分企业与组织在 IT 外包模式选择、绩效与合同文件参考资料包供大家参考,有需要的小伙伴可以后台回复“外包绩效”,或私信❤️熊局( itjuneiren)获取。

