
员工福利不仅是8小时工作时间内的必备项目,也是8小时外的贴心加分项。
完备的员工福利体系可以成为公司留住员工的一份强大助力,对应的留给行政的工作命题则是如何制定员工福利体系,如何清晰的宣讲员工福利体系?
今天我们就来讲一讲该如何解答这道命题。
员工福利并非是看别人有什么福利便一加一堆叠出来的体系,需量力而行、量身而制。
也就是说其背后需要有一整套清晰的员工福利体系管理制度,有福利目标、成本管理、沟通方法、实施准则等。同时,这也是你向上汇报的依据。
1、公司的福利目标
公司的福利目标需要跟领导、老板沟通清楚他们的需求。通常来讲,可如下描述:
a.必须符合企业的长远战略发展目标。
b.必须满足员工的正常生理及心理需求。
c.符合企业的报酬政策及制度。
d.要考虑员工眼前需要和长远需要。
e.能激励大部分员工,使企业对员工产生凝聚力。
f.符合成本原则,企业能担负得起。
g.符合当地的政策、法律、法规。
2、公司福利成本管理方法
福利成本的管理是福利体系制定中非常重要的一个环节,原则上可按以下步骤来进行初步搭建:
a.根据利润计算出公司可能支付的最高福利费用。
b.与外部福利标准进行比较,尤其是与竞争对手的福利标准进行比较,以尽量不低于同行平均福利水平为原则。
c.做出主要福利项目的核算及占总成本的比重。
d.确定每一个员工的福利项目成本。
e.制定相应的福利项目成本计划。
f.尽可能在满足福利目标的前提下降低成本。
需要对成本与福利进行平衡调整时,可通过构建福利需求矩阵,将员工感知和企业重要性结合,筛选出需要关注的重点项目。横轴是满意度,指员工对这个福利的喜爱度,竖轴是重要性。
*以下内容来自 2020WORK&WOW!办公体验节上,北京腾讯行政福利研究员王馨的分享
如何筛选出员工心中高感知的、重要的项目?腾讯是这样操作的:他们曾把一块写满员工福利的板子给到员工,请大家把不需要、觉得公司浪费钱的福利从上面叉掉;并请大家假设自己是老板,觉得哪里浪费了钱,同样砍掉。所最终呈现出的结果,就是适合腾讯的福利重要性排序。
如何使用这个需求矩阵?
最核心的是图上居中的红线,这条红线以上部分叫做“别的公司没有,你也必须有”;红线下的部分叫做“不管别的公司有没有,做没有做,你都可以不做”。
红线上的部分为企业基础福利,是必须要有的;红线下的部分叫基础配套,要不要做取决于公司近2年的目标。
如果是创业初期公司,可以先做基础战略象限中的内容,最优选项是日常餐饮福利,其次是上下班交通福利,如果都无法提供,至少要有一个完美的茶水间,用有限的钱打造一个高体验感的茶水间。
如果是有钱有能力的成熟企业,那么红线以上部分需要好好做,红线下少即是多,决定不做什么比做什么更重要。
如果你司正和这些成熟的老牌公司抢人,可以参考品牌战略象限,譬如把有限的钱用来搞一个儿童托管或上门服务。如果企业内已经提供了这个象限的福利,重点就转变为好好处理投诉。
最后的「倾斜战略」象限,指的是为公司某个重要团队适当倾斜资源,考虑他们的需求。比如,如果这个团队需要谈判而在会议室里进行效果并不好,行政就可以考虑为他们打造非正式的谈判空间,比如一个咖啡馆。
3、福利沟通方法
福利沟通的方法可设置为三类:
a、调研需求:通过问卷调研或者与一些有代表性员工的深度面谈,来了解某一层次或某一类型员工的福利需求;
b、予以选择权:可以给予员工一些可选择的福利项目;
c、反馈调整:福利并非一层不变的,可以收集员工对福利项目的反馈进行调整改进。
4、福利实施准则
根据公司的情况,梳理出最核心的实施准则:
a、福利制度需分类设置,设定详细的实施准则;
b、留有一定的灵活性;
c、需定时检查实施情况,防止漏洞的产生;
d、根据公司战略目标进行相应调整。
建立在清晰的管理制度基础之上,面向员工的福利制度,撰写起来就很简单明了,主要内容大致包括福利实施理念、各项福利制度的实施与执行准则以及福利关怀的沟通方式等,更多内容可根据公司情况进行添减。
1、福利实施理念
福利是企业给予员工的关怀,更是企业文化的体现。撰写面向员工的福利制度手册不失为一个宣讲企业文化的好机会。同时可在此讲清楚公司福利体系的核心实施理念。

△资料仅示意
2、各项福利制度的实施与执行准则
福利组成的不同,也导致各司福利分类的方法都不太一样,这一项也需根据公司情况进行总结分类,同时标明各项福利的享受标准和准入资格。
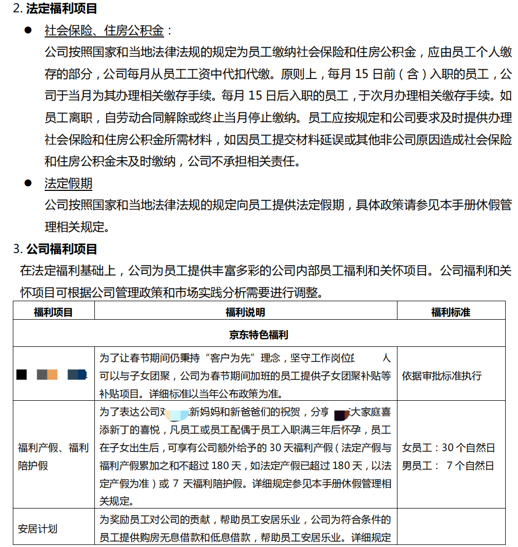
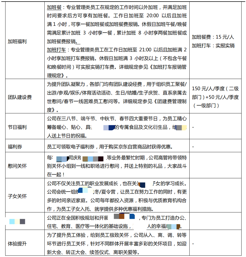
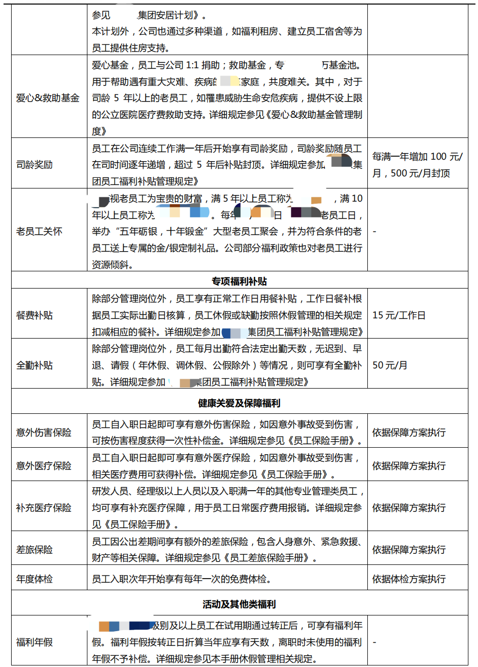
通用型的分类:法定福利、职务性福利、通用性福利、激励性福利;
北京发那科将他们的福利分为:
F+标配福利:包括法定福利(五险一金、假期、加班)+市场常见福利(节日福利、保险类、活动类、健康类、特别祝福)

F+特色福利:为父母准备、为员工准备、为小家准备;

还有公司将福利分为:法定福利和公司特色福利;



3、福利关怀的沟通方式
福利关怀的最终目的是真正给到员工帮助,因此除了定好的制度,也需要留下一个沟通渠道,给在公司工作或生活中遇到问题需要帮助的员工,以及给对福利关怀内容存在疑虑想要提出建议的员工,打开反馈路径。
就像明明各个渠道发了通知,但员工仍然看不到一样,各司员工福利体系大概率也宣讲过、下发过文件,但很多时候员工仍然对公司的福利体系不甚清楚,因此行政还需要做的是,提高员工的福利感知度,可以从以下三个方面入手。
1、设计福利地图,福利体系可视化
福利体系图片化的可读性,远比纯文字来的更高,因此可以将福利分类整理地图化。
通常有以下分类法:
▷按照时间轴分类:日常类、节日类、纪念日类、季度关怀日类...
▷按照属性分类:线上分享互动类、线上游戏娱乐类、员工个性服务类、团队定制类...
比如北京发那科的福利地图中里,就是按照员工入职的时间来串联的。

比如在快手的福利体系里,他们把板块分为:跟公司生活服务相关的「快乐生活圈」、跟身体健康相关的「健康加油站」、跟节庆休假相关的「休闲娱乐吧」、以及跟文化学习相关的「大脑充电站」。

*图片来自脉脉
当然,以上分类只是参考,大家可以按照适合自己企业的方式来。
2、搭建沟通平台,增加交流宣贯
为了让员工能随时掌握企业实时福利,知道每项福利的具体内容,还需要增加交流宣传。
a、设置福利查询工具:
福利查询工具的存在很有必要,不仅使用便捷,还能照顾到新入职的员工,方便他们快速了解公司。
最简单的方式是通过行政公众号,在底部菜单栏提供福利查询功能。这里可以参考联想北京行政的菜单设置,每个菜单栏几乎设置到了极限,内容涵盖了员工服务的方方面面。员工在菜单栏内容能够直接找到固定内容,实用性超强。

有条件的大企业还可以专门打造一个福利平台,让员工随时查询福利信息。例如,有赞不仅为员工打造了“福利大本营”平台,可以在线查询福利具体内容以及哪里领取等,还为分布在国内七个城市的公司建立了线上通用交流平台“有赞茶馆”,链接各地办公员工。有关公司福利、政策等问题,行政也会用IP“赞宝”进行回复,帮助大家答疑解惑。

b、多渠道多方式宣贯
提高福利感知,还需要增加相应的宣传,提高“出场率”。
可以通过多种渠道宣传,比如公众号推文、邮箱通知、公司群通告、新人培训增设专项内容等;还可以在外部平台上宣传,比如招聘软件或者企业人交流平台上。脉脉就有很多晒公司福利的板块,经常可以看到字节、快手、网易等公司晒福利。这也是很有效的办法。

增加福利宣贯,还可以通过行政品牌来输出。有一些福利提供时间久了,员工可能会习以为常,这个时候增加行政品牌的露出,就可以提醒他们:这是企业福利。
比如快手会在节日礼盒上印行政部slogan、阳光城在行政所负责的地方都打上“行政保障+”的logo,后来还逐步形象拟人化成一个“小狮子”、阿里行政举办的活动物料上都会带上「阿里行政」的标识...

*阿里行政举办的活动物料上都会带上「阿里行政」的标识
多渠道多方式的宣贯,不仅能够让员工认知企业福利,还能不断扩散、加深品牌影响力,同时也能让更多人看见行政的工作。
c、多沟通反馈渠道
增加员工对企业福利的感知,也需要他们参与进来,共同打造。
这要求行政建立多种消息反馈通道,比如年度满意度调研、关于福利的专项问卷、平时放在茶水间、工位、食堂等地的意见反馈渠道等。倾听员工需求,提供他们真正需要的,才能把企业福利建设到员工心里。

*有赞茶水间和工位绿植上的行政意见反馈小卡片
3、提供福利新体验
员工被“包裹”久了就会腻,提高福利认知或许也需要行政不断寻找员工新的敏感点,增加更多的人文关怀。
a、更新福利体验,带来新鲜感知
利用福利的自我迭代来刺激员工,带来新鲜感。
可以是日常用的更新,比如每月茶水间零食种类的替换,买些流行的网红食物来猎奇;比如升级茶水间咖啡,从袋装速溶变成咖啡机现磨等。
还可以是节日庆祝方式新形式,比如每年8月有赞会举办的音乐节。虽说表演嘉宾都是平常隐藏在工位上的“音乐人”,但想想一群人聚在天台,在繁星的点缀下听歌喝酒+蹦迪,体验是不是很有趣?
b、举办更有记忆点的文化活动
举办一个相对大型、有代表性的活动,是打造员工“高体验福利印象”的必杀器。通过这个活动把“企业福利”和“高质量体验”关联起来。
这个道理有点类似于心理学上的首因效应,一旦行政通过这个大活动在员工心中建立一个“公司福利体验很好的印象”,在他们的头脑中形成并占据着主导地位,就会产生一种第一印象优势:即使其他福利项目体验比较平常,大家也会因为想起来这个超棒的节日体验,而认为公司整体福利都很棒。
c、用数字化提升福利体验感
数字化能带来的效率与体验的提升非常可观,企业可以利用数字化全方面为福利体验提效。
比如可自行选购填地址邮寄的数字化福利平台、停车场智能查询定位泊车系统等的智能空间管理设备、班车到站实时查询等的日常服务智能化等。

*科大讯飞可在APP上的「车位实况」查询剩余车位以及分布区域

*美的可在线查询班车详情、路线、站点地图,还有到站提醒等功能

好的福利设计不是无限度的堆积,而是找到企业战略下员工需求的优先级。
建立、完善、更新企业福利体系,不断加强员工对福利的感知,这或许是贯穿行政人职业生涯的重要课题,不论公司大小,不分职级高低。
今天,你学废了么?
-END-
推荐阅读:

